Każdy projekt to dla nas nowe wyzwanie, dlatego na początku wyzbywamy się wszelkich stereotypów. Otwarte podejście sprawiło że już na pierwszym spotkaniu zainspirowaliśmy naszego klienta pokazując nowe możliwości i przykłady innowacyjnych rozwiązań. Nasze zaangażowanie zaowocowało takimi oto słowami klienta: “Panie Kamilu, nie wiem ile to będzie kosztowało i jak długo trwało, ale chcemy to zrobić z Państwem”. I zrobiliśmy.
Zrobiliśmy to, jako interdyscyplinarny zespół składający się z 4 projektantów, dzieląc proces na dwa etapy: strategię i kreację. Obecność niemal całego teamu w prawie każdym momencie procesu zawsze przynosi świetne efekty.
Zobacz również
Na samym początku wykonaliśmy dokładny research, a zebrane w nim dane pokazały, że znaczna część rolników ma niewiele wspólnego z panującym stereotypem. To grupa użytkowników, która codziennie sprawdza notowania giełdy, potrzebuje bardzo dokładnej prognozy pogody z dokładnością co do godziny, a dostęp do informacji uzyskuje dzięki urządzeniom mobilnym.
Strategia
Zaczęliśmy od pytania o działanie portali informacyjnych, a w poszukiwaniu odpowiedzi na nie przebrnęliśmy przez przez dużą ilość stron. Okazało się, że większość z nich, zwłaszcza w Polsce, jest do siebie podobna, oprócz kilku wyjątków. Projekty tych portali to zwykle mozaika zdjęć, nagłówków i banerów, która zwykle nie wygląda najlepiej.
W związku z tym oparliśmy nasz projekt na założeniach zaczerpniętych z czytników i serwisów agregujących treść. Narzędzia te nie tylko lepiej dobierają treść do zainteresowań użytkownika, ale dysponują dużo łatwiejszą i przyjemniejszą nawigacją.
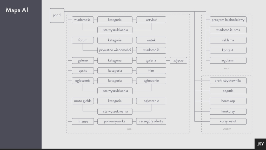
Następnym etapem było stworzenie Architektury Informacji, który rozpoczęliśmy od rozrysowania bardzo rozbudowanej struktury serwisu. Począwszy od podstawowych elementów związanych z częścią stricte informacyjną, przez panel użytkownika, kursy walut, ogłoszenia, po motogiełdę.
Boomer Garaż – interaktywny teledysk, w który możesz grać [CASE STUDY]
Lubimy tworzyć maksymalnie dopasowane rozwiązania dla naszych klientów i użytkowników, dlatego zaproponowaliśmy zbudowanie portalu w oparciu o Area of interests, czyli algorytm, który będzie się samodzielnie uczył tego, co interesuje użytkownika. Po kilku przeczytanych artykułach zacznie sam proponować mu odpowiednie treści. Jeśli użytkownik jest np. mleczarzem, to może być pewien, że po wejściu do serwisu zobaczy informacje na temat mleka oraz panel widgetów z adekwatnymi informacjami.
Słuchaj podcastu NowyMarketing
Dzięki laptopom i ekranom panoramicznym, obszar po którym się poruszamy stał się szerszy. Jednak celem portalu jest dystrybucja treści, które użytkownicy muszą przeczytać. A jak sformatowany tekst wolimy czytać? Wąski ale dłuższy, czy szeroki a niski? Odpowiedź możemy znaleźć np. w gazetach. Idąc tym tropem podzieliliśmy portal na 3 kolumny.
Korzystając z tego, że posiadamy coraz większe (szersze) rozdzielczości, postanowiliśmy przenieść całą nawigację na boki, aby przeznaczyć dla wygody użytkownika niemal 100% wysokości do czytania.
Pierwsza z kolumn jest statyczna i wyświetla nawigację pomiędzy różnymi częściami serwisu – częścią informacyjną, forum, giełdą itp. W głównej, środkowej części, wyświetlany jest najważniejszy element portalu – content. Ostatnia, prawa kolumna – również statyczna, to miejsce przeznaczone pod instalację widgetów.
Wspomniane widgety powstały jako odpowiedź na potrzeby rolników. Jest to np. widget, który pokazuje pogodę co do godziny. Dlaczego? Chociażby po to, żeby rolnik wiedział kiedy warto nawozić pole, tak żeby nawóz nie został wypłukany przez deszcz. Wielu rolników sprawdza regularnie również ceny zbóż na giełdach czy też kursy walut i właśnie ułatwieniu tych czynności służą kolejne stworzone przez nas dedykowane widgety.
Konstrukcja całego portalu została oparta na gridzie. Określiliśmy szerokość jednej kolumny i na jej podstawie zbudowaliśmy siatkę, która pozwala nam budować serwis układając go niemal jak z klocków, które możemy przekładać i wymieniać dowolnie. Takie rozwiązanie ma jeszcze jedną dużą zaletę – pozwala na łatwe skalowanie zarówno w górę jak i w dół, więc serwis jest w pełni responsywny.
Kolejnym wyzwaniem był jeden z nieodłącznych elementów portali, czyli reklamy, które generują większość środków potrzebnych na jego utrzymanie. Stworzyliśmy dość długą listę możliwych do użycia form reklamowych, wybierając też te, które będą mniej agresywne i bardziej wartościowe. Były to m.in artykuły sponsorowane, które często dotyczą recenzji produktów, lub linki sponsorowane.
Ważne jest również to, iż nawet jeśli będą pojawiać się bannery, to będą one dopasowane do Area of Interest użytkownika. Dzięki temu na ekranie wspomnianego wcześniej mleczarza wyświetli się reklama nowej dojarki, która zainteresuje go bardziej niż nowe mieszanki nawozów.
Kreacja
W Joy Intermedia uważamy, że zarówno projektowanie UX jak i grafiki, to sposób myślenia. Obie te specjalizacje są sobie bardzo bliskie, obie poruszają temat interakcji użytkownika z komputerem czy urządzeniem mobilnym. Dlatego obie łączymy w jednej osobie, inne agencje rozdzielają je na kilka stanowisk. Bardzo istotnym jest dla nas to, aby grafik był interdyscyplinarnym projektantem, ponieważ dzięki temu można osiągnąć naprawdę niesamowite efekty.
Po opracowaniu struktury portalu przystąpiliśmy do zaprojektowania grafiki, która miała oddać jego funkcję i charakter. Było to o tyle skomplikowane, iż zbyt duża ilość grafiki przysłoniłaby wszystko to, po co tutaj jesteśmy – informacje. Dobrym rozwiązaniem w takiej sytuacji było wykorzystanie lekkiej palety barw – biel z szarościami i czernią oraz limonkową zieleń. W ten sposób udało nam się zachować tak istotną dla funkcji portalu lekkość jego szkieletu. Dzięki temu, użytkownik po wejściu na stronę skupia wzrok na zdjęciach i nagłówkach, a nie jest atakowany i rozpraszany przez źle dobraną szatę graficzną. Lewa kolumna, w przeciwieństwie do tej po drugiej stronie ekranu, nie rzuca się w oczy, jest wtopiona w całość. Natomiast prawa odcina się od całości portalu na tyle mocno, iż wydaje się być zupełnie odrębną całością. Ten zabieg projektowy pozwolił widgetom nie wychodzić na pierwszy plan.
Najważniejsze jednak podczas projektowania jest to aby cały czas myśleć i analizować to dla kogo pracujecie i kto będzie końcowym użytkownikiem. Fundamentem każdego dobrego projektu jest solidny research. Dzięki spełnieniu tych warunków nie tylko praca, ale i korzystanie z internetu będzie przyjemniejsze.
Kamil Lehmann
Dyrektor kreatywny agencji Joy Intermedia. Na przestrzeni wielu lat miał okazję współpracować z największymi markami takimi jak Orange, Absolut, Philip Morris, Ballanntine’s. Agencja Joy stworzyła również fundację Share, która umożliwia rozwój technologiczny krajom ASEAN, jednocześnie otwierając szereg możliwości rozwoju i ekspansji dla polskich firm zajmujących się tematyką IT. Otrzymał nagrodę w kategorii mobile przyznawanej przez KTR (2011), 7 nominacji w konkursie Young Creatives w kategoriach design, video, cyber oraz print, a także wyróżnienia FWA i AWWWARDS.












